六部门列清单:3月1日起重点管控14类新污染物
分类:行业资讯 来源: 发布时间:2023-01-07
近日,生态环境部、工业和信息化部、农业农村部、商务部、海关总署、国家市场监督管理总局等六部门公布《重点管控新污染物清单(2023年版)》,自2023年3月1日起施行。

《重点管控新污染物清单(2023年版)》已于2022年11月29日由生态环境部2022年第五次部务会议审议通过,并经工业和信息化部、农业农村部、商务部、海关总署、国家市场监督管理总局同意,现予公布,自2023年3月1日起施行。
生态环境部部长 黄润秋
工业和信息化部部长 金壮龙
农业农村部部长 唐仁健
商务部部长 王文涛
海关总署署长 俞建华
市场监管总局局长 罗文
2022年12月29日

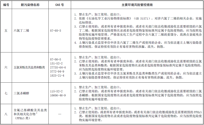
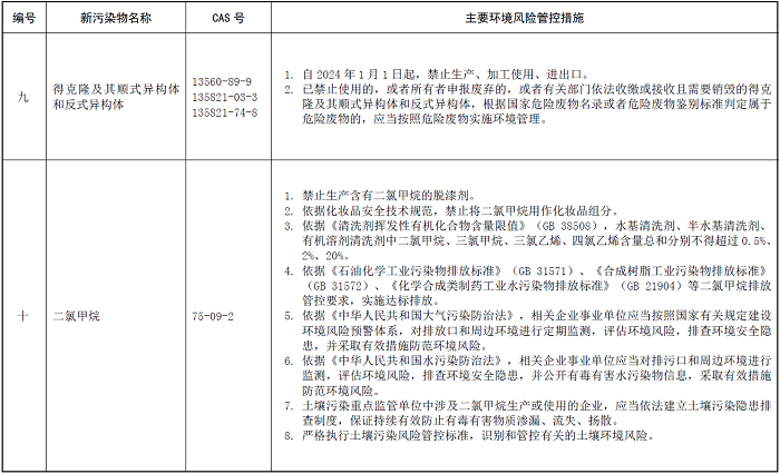
清单包括有14类新污染物,分别是全氟辛基磺酸及其盐类和全氟辛基磺酰氟(PFOS类) 、全氟辛酸及其盐类和相关化合物(PFOA类)、十溴二苯醚/短链氯化石蜡、六氯丁二烯 、五氯苯酚及其盐类和酯类、三氯杀螨醇、全氟己基磺酸及其盐类和其相关化合物(PFHxS类) 、得克隆及其顺式异构体和反式异构体、二氯甲烷、三氯甲烷、壬基酚、抗生素和已淘汰类。
已淘汰类包括六溴环十二烷、氯丹、灭蚁灵、六氯苯、滴滴涕、α-六氯环己烷、β-六氯环己烷、林丹、硫丹原药及其相关异构体、多氯联苯。
新污染物的主要来源是有毒有害化学物质的生产和使用。目前,国内外广泛关注的新污染物主要包括国际公约管控的持久性有机污染物、内分泌干扰物、抗生素等。《新污染物治理行动方案》提出,到2025年,完成高关注、高产(用)量的化学物质环境风险筛查,完成一批化学物质环境风险评估;动态发布重点管控新污染物清单;对重点管控新污染物实施禁止、限制、限排等环境风险管控措施。






-
2025-04-25
郑州轻工业大学校友齐聚鹏城,共促高分子材料领域新发展
2025 年 4 月,第 36 届 ChinaPlas 国际橡塑展(深圳)盛大启幕。在此契机之下,郑州轻工业大学校友代表们纷纷奔赴鹏城,开展了一系列精彩纷呈的校企交流与行业对话活动,为高分子材料领域的创新发展以及校友间的协同共进注入了全新活力。
查看详情
-
2025-03-28
2025年无机颜料行业现状与发展趋势分析
在全球工业绿色转型与碳中和目标的驱动下,无机颜料行业正经历结构性变革。传统高污染、高能耗的生产模式逐渐被颠覆,技术创新与可持续发展成为行业主旋律。2025年,无机颜料市场规模预计突破500亿美元,但增长逻辑已从“量”转向“质”——环保性、功能性和循环性成为核心竞争力。本文从行业现状、技术突破、市场分化及未来趋势等多维度...
查看详情
-
2025-02-28
2024年中国涂料、颜料行业经济运行通报
一、2024年中国涂料、颜料行业运行概况 2024年,中国涂料行业深入贯彻新发展理念,加快构建新发展格局,稳步发展新质生产力,扎实推进高质量发展,绿色低碳转型加速推进,数字化升级步伐加快,经济运行总体平稳、稳中有进并取得新的突破。 经中国涂料工业协会统计,2024年,中国涂料...
查看详情


回到顶部