PPG计划收购黄山华佳全部股权
分类:行业资讯 来源: 发布时间:2022-10-07
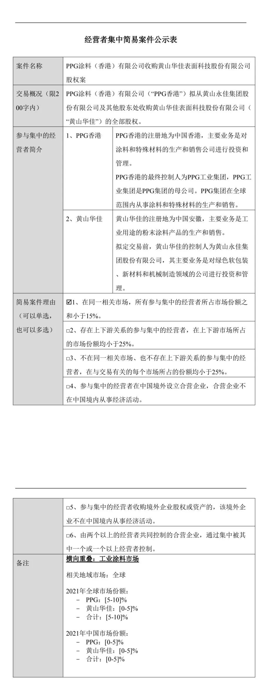
9月27日,国家市场监督管理总局反垄断执法二司官网披露了《PPG涂料(香港)有限公司收购黄山华佳表面科技股份有限公司股权案》。公开资料显示, PPG香港公司拟从黄山永佳集团股份有限公司及其他股东处收购黄山华佳表面科技股份有限公司的全部股权。

-
2025-04-25
郑州轻工业大学校友齐聚鹏城,共促高分子材料领域新发展
2025 年 4 月,第 36 届 ChinaPlas 国际橡塑展(深圳)盛大启幕。在此契机之下,郑州轻工业大学校友代表们纷纷奔赴鹏城,开展了一系列精彩纷呈的校企交流与行业对话活动,为高分子材料领域的创新发展以及校友间的协同共进注入了全新活力。
查看详情
-
2025-03-28
2025年无机颜料行业现状与发展趋势分析
在全球工业绿色转型与碳中和目标的驱动下,无机颜料行业正经历结构性变革。传统高污染、高能耗的生产模式逐渐被颠覆,技术创新与可持续发展成为行业主旋律。2025年,无机颜料市场规模预计突破500亿美元,但增长逻辑已从“量”转向“质”——环保性、功能性和循环性成为核心竞争力。本文从行业现状、技术突破、市场分化及未来趋势等多维度...
查看详情
-
2025-02-28
2024年中国涂料、颜料行业经济运行通报
一、2024年中国涂料、颜料行业运行概况 2024年,中国涂料行业深入贯彻新发展理念,加快构建新发展格局,稳步发展新质生产力,扎实推进高质量发展,绿色低碳转型加速推进,数字化升级步伐加快,经济运行总体平稳、稳中有进并取得新的突破。 经中国涂料工业协会统计,2024年,中国涂料...
查看详情


回到顶部